雷火电竞-中国电竞赛事及体育赛事平台

新手必讀:
各區成考:
快速導航關閉

加入上海成考網交流群

免費獲取成考最新資訊和資料

+關注
報考指南
輔導資料
上海成人高考網 > 成考資訊 > 詳情
上海成人高考網 > 成考資訊 > 全國成教運動訓練專業招生教學點名單的公示

全國成教運動訓練專業招生教學點名單的公示

上海成考網 上海成考 2020-07-11 11:19 交流群+

【摘要】上海成人高考網 分享整理教育咨詢相關信息如下: 全國成教運動訓練專業招生教學點名單的公示 根據《2020年全國成人高等教育運動訓練專業招生管理辦法》(體科字〔2020〕46號)(簡稱《...

上海成人高考網分享整理教育咨詢相關信息如下:
 
全國成教運動訓練專業招生教學點名單的公示
 
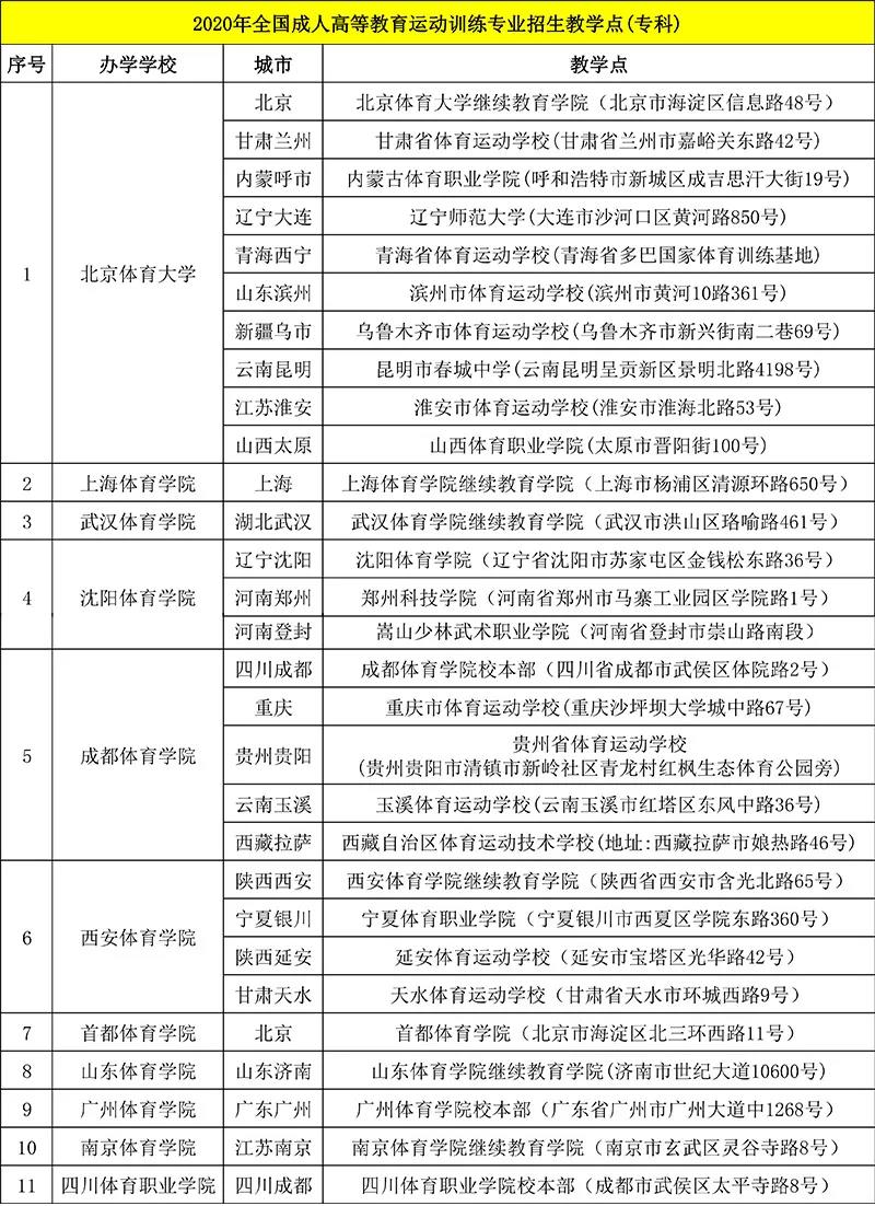
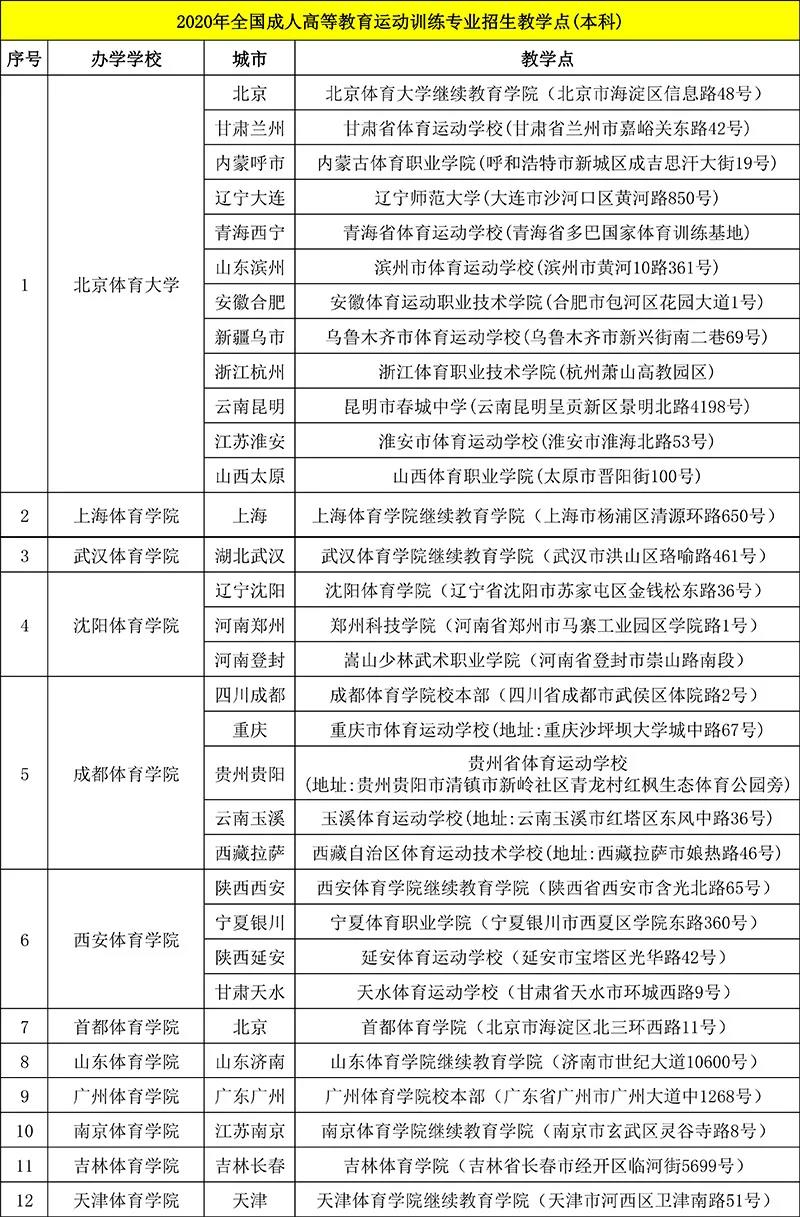
根據《2020年全國成人高等教育運動訓練專業招生管理辦法》(體科字〔2020〕46號)(簡稱《管理辦法》)有關規定,經審核,共29個專科教學點、32個本科教學點符合《管理辦法》要求,現將名單公示如下:

全國成教運動訓練專業招生教學點專科

全國成教運動訓練專業招生教學點本科
 
編輯推薦:
 
教育部考試中心:七月份哪些考試會恢復?
2020年上半年全國大學英語四、六級考試上海地區報名時間
 
 

上海成考網微信公眾號

轉載請注明:文章轉載自?? 上海成考網 www.jcxwsc.com
本文地址:http://www.jcxwsc.com/ckzx/2445.html

提示:系統將安排老師聯系您,請保持手機暢通!

熱門文章

上海成考網交流群

掃一掃加入微信交流群

與考生自由互動、并且能直接與資深老師進行交流、解答
上海成考網公眾號

掃一掃加入微信公眾號

關注上海成考網微信公眾號,回復“福利”即可申請學費優惠
關于我們 在線報名 網站地圖 聯系我們

Copyright 2009-2022 上海成考網 www.jcxwsc.com All rights reserved

聲明:本站為上海成考交流信息網站,敬請考生以權威部門公布的正式信息為準

考生在線咨詢

上海成考網微信公眾號 上海成考網微信公眾號
返回頂部∧

在線咨詢

考試科目

招生問答

考試提醒

考 生 群

畢業評估